Sunday, November 10, 2013

Rectifier Circuit - diode and Reservoir capacitor (Smoothing Capacitor)

Rectifier and  Reservoir capacitor

The rectifier is circuit that convert AC voltage to DC voltage. The diode (D1) is the component playing at main roll. In rectifier, there always have capacitor (C1) as filter, to reduce the output voltage ripple.
The C1 called as Reservoir capacitor (Smoothing Capacitor).

Below is the input voltage and output voltage for the circuit. The output contain some voltage ripple, where the voltage ripple can reduce by increase the C1 capacitance.


When C1 value is increasing, the source need supply more current to charge the C1, where that big amount of current will flow across diode (D1), cause D1 heat up.
Simulation at below shown the effect of C1 value.

The 10uf capacitor have low voltage ripple compare to 1uf, but,the I(D2) also increasing. The current is instantly increase (like pulse) with very high amplitude, it may causing the diode overload.
What is optimize value for C1 to provide the lowest voltage ripple and prevent diode over heat.

The analysis will start from capacitor (C1).
Step 1
Formula 1: (draft calculation)

Base on the circuit, the current flow from source and current flow to load is equal.
i  = I input = I diode = I load = I charge capacitor = I discharge from capacitor (in DC form)
C = capacitance
dV = The delta voltage, in this case, the voltage ripple is the level use to calculate.
dt = the charging capacitor time.
       half wave rectifier = 1/(input signal frequency)
       full wave rectifier = 1/(input signal frequency x 2)

Assuming, the design target parameter
max output current to load = 150mA
Vpeak = (Vrms x 1.414) = Vac meter measure x 1.414 = 21.21V x 1.414 = 30Vpeak
Rload = 21V/150mA = 140ohm
dV = 10% of ripple voltage = 30 x 10% = 3V
The AC signal frequency = 50Hz, haft wave rectifier.
dt = 1/50 = 0.02s

Cmin = (150mA x 0.02s) / 3V
         = 1000uf

Formula 2: (accurate calculation)
C = minimum capacitance
Vp = Vpeak
f = signal frequency
[note]   f = half wave rectifier
           2f = full wave rectifier
R = Load resistance
Vr = Vripple
result :- 
Cmin = 1428uf

The other formula for calculate the voltage ripple, but it only able apply to ripple voltage not exceed 10%

Step 2
Calculate the maximum diode current. There have 2 maximum diode current need to know.
The power supply start-up maximum current and maximum operating current.

In power supply start-up stage, the reservoir capacitor (C1) is in full discharge stage.
We may turn on the transient voltage on Vpeak, there will huge current flow throw diode to charge the capacitor, we cannot very clearly using the formula to calculate inrush current into diode, but, we can limit the current.

The Rinrush (R1) connect at before capacitor and output of rectifier circuit. It limit the maximum current flow across the diode.
Vp(on) = Vpeak. the circuit may turn on at voltage peak level.
Vdiode = voltage drop on diode (forward voltage of diode)
IFSM = the diode non-repetitive peak forward current.
             the maximum inrush current limit that affordable by diode.


Please take note that, the output current DC is not equal to the peak current flow across diode.
When charging capacitor (C1) there will have pulse current flow through the D1, that is maximum operating current.

Diode conduction time:-
Vr = Vripple
Vp = Vpeak
T = 1/frequency
dt = the diode conduction time, where the pulse current appear.
2 = half wave rectifier
4 = full wave rectifier

dt = ((1/50) / (2 x 3.142)) x ((2 x 3) / 30) ^ 0.5
    = 1.4233ms

maximum operating current:-
Ipeak = (T x Idc ) / dt
T = 1/frequency
dt = diode conduction time
Idc = average load current
Ipeak = peak current through the rectifier

Ipeak = (1/50 x 150mA) / 1.4233ms
          = 2.108A

or

design safety = 1.4 x 2.108 = 3A

For design safety, the diode IFRM (repetitive peak forward current) must around 3A.

reference:
http://proton.ucting.udg.mx/materias/CIE-24/Unidad.02/cktosDiodos.pdf
http://whites.sdsmt.edu/classes/ee320/notes/320Lecture8.pdf
http://electrapk.com/surge-current-in-capacitor-input-filter/
http://waynestegall.com/audio/ripple.htm
http://www.zen22142.zen.co.uk/Design/dcpsu.htm

Saturday, May 18, 2013

FAT32


Overview FAT32
For computer storage, there will have 2 type of address that are physical address and logical address. In OS level, you only can see the logical address where the address will use by FAT. The physical address is storage device actually memory address, this physical address is hide from the OS level.
Fdisk format (low level format) will format from physical address 0 and create Master boot record and  logical address pointer. Where this sector will be hidden sector in OS level.
The OS format (high level format) will create the FAT32 format in logical address 0.
FAT32 is A file system that required part of the Operating system (windows). It will contain storage volume, storage property, directory, folder, file information and data. It contain information that use to manage folder and file, and file's data pointer. The FAT32 uses a 32-bit file allocation table entry. However, FAT32 reserves the first bits of a FAT32 file allocation table entry, which means FAT32 has a theoretical maximum of 2^28 clusters. The removable disks are always formatted as FAT.
FAT file system volume is composed of 4 basic regions, which are laid out in this order on the volume:-
0 - Reserved region
1 - FAT region
2 - Root directory region (doesn't exist on FAT32 volumes)
3 - File and Directory Data Region

Organization of a FAT Volume

Contents Boot
sector
File system
Information Sector (FAT32 only)
More Reserved
Sectors (optional)
FAT1FAT2
(Duplicated)
Root Folder
(FAT12/FAT16  only)
Other Folders and All Files
Size in sectors  (number of reserved sectors) (number of FATs) * (sectors per FAT) (number of root entries*32) / (bytes per sector) (number of clusters) * (sectors per cluster)
table take from Wiki - File Allocation Table

Term in FAT32 (FAT Volume Components)
Disk Structures:-
(a) Track (red row)
(b) Geometrical sector / sector
(c) Track sector / Block (purple cell)
(d) cluster







Picture take from Wikpedia

Term Description
Boot SectorContains the BIOS parameter block that stores information about the layout of the volume and the file system structures, as well as the boot code that loads Windows Server 2003.
Bootable partition that stores information about the layout of the volume and the file system  structures
Reserved Sectors The number of sectors that precede the start of the first FAT, including the boot sector.
FAT 1 Original FAT.
FAT 2
(Duplicate)
Backup copy of the FAT.
Root Folder Describes the files and folders in the root of the partition.
Other Folder
and all files
Contains the data for the files and folders within the file system.

FAT32 Structure - Boot Sector (Volume ID / FSInfo)

AddressLengthValueDescription
0x003 byteEB 58 90 (HEX)Jump instruction to boot code, the jump address is 1 byte.
2 allowed forms:-
EB xx 90
E9 xx xx

xx indicates that any 8-bit value is allowed in that byte. What this forms is a three-byte Intel x86 unconditional branch (jump) instruction that jumps to the start of the operating system bootstrap code. This code typically occupies the rest of sector 0 of the volume following the BPB and possibly other sectors. Either of these forms is acceptable. JmpBoot[0] = 0xEB is the more frequently used format.
0x038 byteMSDOS5.0 OEM ID
BIOS Parameter Block - 53 byte 
0x0B2 byte512Bytes per sector
only support value 512, 1024, 2048 or 4096.

maximum compatibility format is 512.
0x0D1 byte2^n
n > 0; n < 7
default = 8
Sector per cluster
[Note] Bytes per cluster Never greater than 32k.
Bytes per cluster = Bytes per sector x Sector per cluster
0x0E2 bytex > 1Reserved sectors
This sector value must equal or more than 1. Usually 32 for FAT32
The reserved sector is start from logical address 0x00 is the Boot Sector and usually contains the operating system's boot loader code. A Backup Boot Sector at logical sector 6.
While many other vendors have continued to utilize a single-sector setup (logical sector 0 only) for the bootstrap loader, Microsoft's boot sector code has grown to spawn over logical sectors 0 and 2 since the introduction of FAT32, with logical sector 0 depending on sub-routines in logical sector 2. The Backup Boot Sector area consists of three logical sectors 6, 7, and 8 as well. In some cases, Microsoft also uses sector 12 of the reserved sectors area for an extended boot loader.
0x101 byte2Number of FATs
Always contain the value 2 for any FAT. The FAT 1 will always use by system and FAT 2 as backup.
Windows should able support any FAT that more than 1.
0x112 byte0Root entries (unused)
It use by FAT12 and FAT16.
FAT32, this field must be set to 0.
0x132 byte0Sectors (on small volumes) (unused)
It use by FAT12 and FAT16.
FAT32, this field must be set to 0.
0x151 byte0xF8Media descriptor (hex)
"Fixed" (non-removable) media / harddisk standard value is 0xF8
Removable media frequently used 0xF0.

Byte   Capacity   Media Size and Type
F0     2.88 MB    3.5-inch, 2-sided, 36-sector
F0     1.44 MB    3.5-inch, 2-sided, 18-sector
F9     720 KB     3.5-inch, 2-sided, 9-sector
F9     1.2 MB     5.25-inch, 2-sided, 15-sector
FD     360 KB     5.25-inch, 2-sided, 9-sector
FF     320 KB     5.25-inch, 2-sided, 8-sector
FC     180 KB     5.25-inch, 1-sided, 9-sector
FE     160 KB     5.25-inch, 1-sided, 8-sector
F8     -----      Fixed disk
0x162 byte0Sectors per FAT (small vol.) (unused)
It use by FAT12 and FAT16.
FAT32, this field must be set to 0.
0x182 byte3F 00 (hex)Sectors per track
Sector per track for interrupt 0x13. This field is only relevant for
media that have a geometry (volume is broken down into tracks by
multiple heads and cylinders) and are visible on interrupt 0x13.
This field contains the “sectors per track” geometry value.
0x1A2 byteFF 00 (hex)Heads
Number of heads for interrupt 0x13. This field is relevant as
discussed earlier for BPB_SecPerTrk. This field contains the one based “count of heads”. For example, on a 1.44 MB 3.5-inch floppy drive this value is 2.
0x1C4 byte3F 00
00 00 (hex)
Hidden sectors
The number of sectors on the volume before the boot sector. This value is used during the boot sequence to calculate the absolute offset to the root directory and data areas. This field is generally only relevant for media that are visible on interrupt 0x13. It must always be zero on media that are not partitioned.
Count of hidden sectors preceding the partition that contains this FAT volume. This field is generally only relevant for media visible on interrupt 0x13. This field should always be zero on media that are not partitioned. Exactly what value is appropriate is operating system specific.
0x204 byte1D 91
11 01 (hex)
Sectors (on large volumes)
Contains the total number of sectors in the FAT32 volume.
FAT32 Section (FAT32 only)
0x244 byte
Sectors per FAT
This value can use to determine where the root directory begins and user data area of the volume begins based on the number of entries in the root directory. This cannot be zero 0x00
0x282 byte00 00 (hex)Extended Flags (FAT mirroring disabled?)
Bit 0-3 -- Zero-based number of active FAT. Only valid if mirroring is disabled.
Bit 4-6 -- Reserved
Bit 7 -- 0 -- FAT is mirrored at runtime into all FATs.
            1 -- One FAT is active, it is the one referenced in bit 0-3
Bit 8-15 -- Reserved.
0x2A2 byte00 00 (hex) Version (usually 0)
High byte is major revision number, Low byte is minor revision number. This support the ability to extend the FAT32 media type in the future without worrying about old FAT32 drivers mounting the volume.
0x2C4 byte2Root dir 1st cluster
This value is first cluster of the root directory. Usually its value is 2 but not required to be 2.
0x302 byte1File System Information Sector Number
The sector number of the File system Information (FSInfo) structure in the reserved area of the FAT32 volume. The value is typical 1. A copy of the FSInfo structure is kept in the Backup Boot Sector, but it is not kept up-to-date.
0x322 byte6Backup boot sector
This value cannot be zero (0x00), but typical value is 6. No other value is recommended.
0x3412 byte00 00 00
00 00 00
00 00 00
00 00 00
Reserved
Reserved space for future expansion. The value of this field must always be zero.
Extended BPB Fields for FAT32 Volumes
0x401 byte80Physical Drive Number
0x411 byte0x00Reserved. 
Always set to zero
0x422 byte29Extended Boot Signature
A field that must have the value 0x28 or 0x29 to be recognized by Windows Server 2003.
0x434 bytexx xx xx xxVolume serial number
A random serial number that is created when a volume is formatted and that helps to distinguish between disks.
0x4711 byteNO NAMEVolume Label
A field that was once used to store the volume label. The volume label is now stored as a special file in the root directory.
0x528 byteFAT32System ID
0x1FE2 byte55 AA (hex)Signature

FAT 1 and FAT 2 Structure
FAT32 able handle larger cluster and make each cluster can be made smaller for particular volume, increasing the efficiency of data storage. FAT32 contains 4 bytes per cluster in the file allocation table. A FAT32 volume must have at least 65,527 clusters.

Logical sector
FAT 1 start location = Reserved Sectors
FAT 2 start location = Reserved Sectors + Sectors per FAT
FirstRootDirSectors = Reserved Sectors + (Number of FATs * Sectors per FAT)
Cluster number of FirstRootDirSectors have to refer value of "Root dir 1st cluster 0x2C"
RootDirSCount =
FirstDataSector =  Reserved Sectors + (Number of FATs * Sectors per FAT) + RootDirSCount

Physical sector
FAT 1 start location = (PartitionEntry->StartingSector value) + Reserved Sectors
FAT 2 start location = (PartitionEntry->StartingSector value) + Reserved Sectors + Sectors per FAT
FirstRootDirSectors= (PartitionEntry->StartingSector value) + Reserved Sectors + (Number of FATs * Sectors per FAT)
FirstDataSector = (PartitionEntry->StartingSector value) + Reserved Sectors + (Number of FATs * Sectors per FAT) + FirstRootDirSectors
[Note] Please read Master Boot Record to understand PartitionEntry->StartingSector value
             Normally, it is 0x1C6 = (0x01BE + 0x08)


Root Directory Structure
OffsetSizeDescription
0x007 ByteShort File Name
0x00 address = 00 -- Never used
                         E5 -- Erased
                         05 -- special file name like japan or china word.
                      other -- FileName
0x083 byteFile Extension
0x0B1 byteFile Attribute (refer Attribute Value)
when value = 0F, there is long file name.
0x0C1 byteReserved for use by Windows NT.
0x0D1 byteMilisecond stamp at file creation time.
0x0E2 byteTime file was created
0x102 byteDate file was created
0x122 byteLast access date. There is no last access time.
0x142 byteHigh word of cluster (FAT32 only)
0x162 byteTime of last write
0x182 byteDate of last write
0x1A2 ByteFile Cluster Low
0x1C4 ByteFile Size (Zero for a directory)

FAT Date time conversion
Time conversion

<------- 0x0F --------> <------- 0x0E -------->
15 14 13 12 11 10 09 08 07 06 05 04 03 02 01 00
h  h  h  h  h  m  m  m  m  m  m  s  s  s  s  s

The FAT time resolution is 2 second, mean,
s s s s s hex => decimal x 2 = display second.

Date conversion

<------- 0x10 --------> <------- 0x11 --------> 15 14 13 12 11 10 09 08 07 06 05 04 03 02 01 00 y y y y y y y m m m m d d d d d

Attribute Value
Attrib BitFunctionLFNComment
0 (LSB)Read Only1Should not allow writing
1Hidden1Should not show in dir listing
2System1File is operating system
3Volume ID1Filename is Volume ID
4DirectoryxIs a subdirectory (32-byte records)
5ArchivexHas been changed since last backup
6Ununsed0Should be zero
7 (MSB)Ununsed0Should be zero

Long File Name for FAT32
Example:-

Condition
1. The drive contain a file that mean testing12345678.ASM

The Long File Name format
1. File name initial with 0x42, but this is last of the file name will display at 1st row.
    The file name is convert into Unicode. 78.AS => 7 8 . A S (Alternate with space.)
    follow by 0x0F 0x00, check sum and M .[after M have space because Unicode]
   [Note] The 0x0F is Attribute.
              The initial value 0x42 will increase, if your file name length is long.
              It depend on number of file entry that using.
   Check sum algorithm:-

  1. The ASCII value of the first character is the base sum.
  2. Rotate the sum bitwise one bit to the right.
  3. Add the ASCII value of the next character to the sum.
  4. Repeat step 2 and 3 until all 11 characters has been added.


2. Follow by 0x0000 0xFFFF ..... 0x0000 0xFFFF 0xFFFF
    The end of file name will fill with 0x0000 0xFFFF
    The ... is 0xFFFF until Address 0xXXA the code must fill with 0x0000 0xFFFF 0xFFFF
3. Initial with 0x01 follow by file name t e s t i
    follow by 0x0F 0x00, check sum and "n"
    The 0x01 is the file name allocation. It can be 0x02, 0x03, and so on.
4. other file name - g 1 2 3 4 + check sum + 5 6
5. As Normal directory format (refer Root Directory Structure)

Reading the File Base on FAT pointer



Base on the example on Top

Example 1
1. The File testing12345678.asm located at cluster  0x00 00 00 08 (0x400134 + 0x40013A)
    The program have to go cluster 8 to read data, read all data until end of cluster.
2. When reach end of cluster, program have to jump to FAT1.
    [Note] You will see FAT1 and FAT2 is same.
               The sector 0 and 1 0x0030D400 - 0x0030D407 is reserved (boot sector)
    4 bytes of FAT value form 1 cluster in FAT32 file system.
3. Since you currently point to cluster 8, then you need refer FAT 1 cluster 8 to get next location.
    FAT 1 cluster 8  logical address is 0x0030D420 - 0x0030D423.
    The value is 0xFF FF FF 0F, means end of file.

Example 2
1. Now program are reading cluster 5 until the end. The program will switch the FAT 1 to find the next cluster.
2. The FAT 1 cluster 5 show value 0x00 00 00 06, the program will go to sector 6 continue reading file until the end. Again, switch it will switch the FAT 1 to find the next cluster. This time is FAT 1 cluster 6 because now it active on cluster 6.
3. The FAT 1 cluster 6 show value 0x00 00 00 07. repeat the reading process and back to FAT again.
    Until 0xFF FF FF 0F is end of file.

Default cluster sizes for FAT32
The following table describes the default cluster sizes for FAT32.

Volume sizeWindows NT 3.51Windows NT 4.0Windows 7, Windows Server 2008 R2,
Windows Server 2008, Windows Vista,
Windows Server 2003, Windows XP, Windows 2000 
7 MB–16MBNot supportedNot supportedNot supported
16 MB–32 MB512 bytes512 bytesNot supported
32 MB–64 MB512 bytes512 bytes512 bytes
64 MB–128 MB1 KB1 KB1 KB
128 MB–256 MB2 KB2 KB2 KB
256 MB–8GB4 KB4 KB4 KB
8GB–16GB8 KB8 KB8 KB
16GB–32GB16 KB16 KB16 KB
32GB–2TB32 KBNot supportedNot supported
> 2TBNot supportedNot supportedNot supported


This table is take from Microsoft website.

FAT32 Limitation
DescriptionLimit
Maximum file sizeTested: 4 GB minus 1 byte
(2^32 bytes minus 1 byte)
Maximum volume sizeTested: 32 GB (implementation)
Files per volume4,177,920
Maximum number of files
and subfolders within a single folder
65,534 (The use of long file names can
significantly reduce the number of available
files and subfolders within a folder.)


The following limitations exist using the FAT32 file system with Windows operating systems:
  • Clusters cannot be 64 kilobytes (KB) or larger. If clusters were 64 KB or larger, some programs (such as Setup programs) might calculate disk space incorrectly.
  • A volume must contain at least 65,527 clusters to use the FAT32 file system. You cannot increase the cluster size on a volume using the FAT32 file system so that it ends up with less than 65,527 clusters.
  • The maximum possible number of clusters on a volume using the FAT32 file system is 268,435,445. With a maximum of 32 KB per cluster with space for the file allocation table (FAT), this equates to a maximum disk size of approximately 8 terabytes (TB).
  • The ScanDisk tool included with Microsoft Windows 95 and Microsoft Windows 98 is a 16-bit program. Such programs have a single memory block maximum allocation size of 16 MB less 64 KB. Therefore, The Windows 95 or Windows 98 ScanDisk tool cannot process volumes using the FAT32 file system that have a FAT larger than 16 MB less 64 KB in size. A FAT entry on a volume using the FAT32 file system uses 4 bytes, so ScanDisk cannot process the FAT on a volume using the FAT32 file system that defines more than 4,177,920 clusters (including the two reserved clusters). Including the FATs themselves, this works out, at the maximum of 32 KB per cluster, to a volume size of 127.53 gigabytes (GB).
  • You cannot decrease the cluster size on a volume using the FAT32 file system so that the FAT ends up larger than 16 MB less 64 KB in size.
  • You cannot format a volume larger than 32 GB in size using the FAT32 file system in Windows 2000. The Windows 2000 FastFAT driver can mount and support volumes larger than 32 GB that use the FAT32 file system (subject to the other limits), but you cannot create one using the Format tool. This behavior is by design. If you need to create a volume larger than 32 GB, use the NTFS file system instead.
NOTE: When attempting to format a FAT32 partition larger than 32 GB, the format fails near the end of the process with the following error:
Logical Disk Manager: Volume size too big.

Friday, May 17, 2013

Master Boot Record

Master Boot Record
The Master Boot Record is the same for most of pretty much all Operating System. As long as the platform is following x86 PC architecture (IBM PC). It is located on the first sector of Hard Drive at Cylinder 0, Head 0, Sector 1 (That mean, it start at  physical address 0x00). It is the first piece of code that your computer runs after it has checked all of your hardware (POST) and turned control of loading software over the hard driver. This sector contain hard disk boot loader (ROM BIOS bootstrap routine), where the code can understand by PC BIOS. It aslo contains the partition table, which defines the difference sections of your hard drive. Basically if anything happens to this little 512 byte section, your hard driver is brain dead. This section will change partition table when your doing OS level formatting. Except your doing Fdisk (knows as Low level format) will change the Master Boot Record.

Partition Table
Partition table is a small part of master boot record. It contain the partition start and end physical address.


Master Boot Record and Partition Boot Record in physical address

AddressLengthDescription
0x0000 to 0x01BD 446 bytes Boot Loader Code
0x01BE to 0x01CD 16 bytes Partition entry 1
0x01CE to 0x01DD 16 bytes Partition entry 2
0x01DE to 0x01ED 16 bytes Partition entry 3
0x01EE to 0x01FD 16 bytes Partition entry 4
0x01FE to 0x01FF 16 bytes Boot Record signature (55 AA)


Details of Partition Entry Table

LengthDescription
1Boot indicator (0x00 = Inactive, 0x80 = Active)
3Starting head, cylinder and sector (refer Head, Cylinder and sector)
1File system descriptor (refer Partition Type Listing)
3Ending head, cylinder and sector
4Starting sector (offset to disk start)
4Number of sector in partition


Head, Cylinder and sector
Cylinder Bit 7 to 0 (MSB)Cylinder Bits 9+8Sector Bits 5 to 0Head Bit (LSB)


Partition Type Listing
Table at below only show the Microsoft partition type listing

ValueDescription
0x00Unknown or Nothing
0x0112-bit FAT
0x0416-bit FAT (Partition Smaller than 32MB)
0x05Extended MS-DOS Partition
0x0616-bit FAT (Partition Larger than 32MB)
0x0B32-bit FAT (Partition Up to 2048GB)
0x0CSame as 0x0B, but uses LBA 0x13 Extensions
0x0ESame as 0x06, but uses LBA 0x13 Extensions
0z0FSame as 0x05, but uses LBA 0x13 Extensions

[Note] LBA - Logical Block Addressing - Uses the Interrupt 0x13 extension built into newer BIOS to access data above the 8GB barrier, or to access strictly in LBA mode, instead of CHS (Cylinder, Head Sector)

Reference
FAT32 Disk structure
FDISK / MBR rewrites the Master Boot Record
Master Boot Record (x86)

Tuesday, March 26, 2013

OP-amp Sine wave generator

OP-amp Sine wave generator


Basically, this sine wave generator circuit is using op-amp (TL082) to generate the triangle wave and then convert the triangle wave into sine wave. This circuit will have upper frequency limit where limit op-amp slew rate.


[Note] this actual circuit component is difference from simulation.
The U2 is configure become comparator circuit, U1 is integrator, U3 is amplifier and U4 is buffer or amplifier.
The U1 and U2 is oscillator circuit, where, the U2 try to compare the U1 voltage with ground and generate the square wave, the U2 output is control by R3 and R2 value. The U1 is integrator circuit, the R1 and C1 is component that control the triangle wave rise and fall time. The rise time and fall time will affect the triangle wave frequency.

The triangle to sine wave converter circuit, input voltage must be around 4V (the triangle wave peak), to get nice sine wave. If the input wave is lower than 4V, the output still triangle wave. If the input wave is higher than 4V, the sine wave will distorted.

You can adjust the R2 value to control the triangle wave amplitude. Please notice the triangle wave frequency, it may affect by R2 value. The best solution to control the triangle wave amplitude without affect the oscillator frequency, is add in the amplifier (U3). By changing the U3 gain is will affect the sine wave quality. Using difference part of diode in triangle to sine wave converter, the input triangle peak requirement may change.

The last stage is U4 buffer or amplifier. the R6 is resistor to control the sine wave peak voltage. It will reduce the loading affect to converter circuit.

Output Signal:-

Sunday, March 24, 2013

RS232, serial port, UART

RS232, serial port, UART

The RS232 DB9 connector is one of legacy communication interface that today still using it. The RS232 is traditional name for serial communication. This interface protocol is very simple, easy to understand and design. This interface last time using in telecommunications, it function seem like replaced by Messager today. This interface is using ASCII symbol to communicate, therefore, you can sending any text file throw this interface. Hyper-terminal is software that used to manage this interface. It can configure the interface, sending key, sending file or as received.

Today, there a lot of communication between IC to IC still using this interface, but, they called the interface as Universal Asynchronous receiver or transmitter (UART). UART still follow the RS232 standard, but it reduce the number signal pin. UART is 3-wire RS232 system, which consisting TxD, RxD and GND. When hardware required in 2 way, the RTS and CTS line are added in, become 5-wire RS232 system.

The standard RS232 signal level is in between +15V to -15V.  Voltage range between -3 to +3 volts is not a valid RS-232 level. High in range +15 ~ +5V and Low in range -15 ~ -5V. The UART signal level is TTL signal level. High will be +5V and Low will be 0V.

This interface still very useful, for embedded project can use this interface to communicate with PC.

DB9 Female and Male pin number

Pin out and signal name


Pin Number Signal Signal Name
1 DCD Carrier Detect
2 RxD Received Data
3 TxD Transmitted Data
4 DTR Data Terminal Ready
5 GND Common Ground
Signal Ground
6 DSR Data Set Ready
7 RTS Request To Send
8 CTS Clear To Send
9 RI Ring Indicator

Serial Communication Parameter

Bit per Second also named as baud rate. Number of bit per second, it will determine the signal width.
Example:-
Baud rate = 9600
Data width = 1/9600 = 104.167us

Data bits is data frame size. (number bits of data)

Parity is check bit use for error detecting. The parity is last bit of data (before stop bit).
None = All data bit is data.
Even  = 1 = when high (1) bits count is odd.
         = 0 = when high (1) bits count is even.

Odd  = 1 = when high (1) bits count is even.
         = 0 = when high (1) bits count is odd.

Mark = parity bit always 1.
Space = parity bit always 0.

Example for Even and Odd:-
7 bits of data High (1) bit count 8 bits including parity
Even Odd
0000000
0
00000000 00000001
0011000
2
00110000 00110001
1001010
3
10010101 10010100

Stop bits is configure the stop bit length.

Flow control is configure the communication handshaking method. It can control by hardware or software or none.

Communication Signal frame

The figure shown the 8 bit RS232 and UART signal (TTL signal). This communication use one signal format only for Transmit and Receive.
The IC (micro-controller) something will offer 8-bits UART or 9-bit UART. The difference between is data size, the 9-bit UART will have 9 bit of data. The start and stop bit still remain.

Saturday, March 23, 2013

Tri-state logic

Tri-state logic

Tri-state logic also called as three-state logic.
The tri-state condition always can find in buffer or inverter gate.

For normal logic, it only have 2 logic, there are HIGH (1) and LOW (0). But, 3-state logic allows an output port to have HIGH (1), LOW (0) and High impedance (High-Z).

As normal logic circuit, the gate will supply voltage at HIGH, pull voltage level to 0V at LOW. The High impedance (High-Z) condition is the gate is remove (open) from the circuit, the gate output in floating condition. As electrically figure show, the switch at high and low in open condition.

The other word, the High-Z output influence to the rest of the circuit is removed, and the circuit node will be “floating”, if no other circuit element determines its state. The floating mean, the point before opened (connect nothing, like Open Collector circuit).


The application of High –Z 
  1. The High-Z state is to effectively remove the device's influence from the rest of the circuit. 
  2. If more than one device is electrically connected, putting an output into the Hi-Z state is often used to prevent short circuits, or one device driving high (logical 1) against another device driving low (logical 0). The other word, release the control to other device.

Example circuit

The tri-state logic can found in bus circuit, there have multiple device is sharing the same connection. The IO port need 2 tri-state logic to managed input and output signal.

For today micro-controller and most of digital device offer the tri-state output and it can control by CS (chip select) or Enable pin. The tri-state logic gates are no longer familiar.



Wednesday, March 13, 2013

Understand MCB and MCCB

The MCB and MCCB both are circuit breaker and most people confused with its difference. The key difference between the circuit breaker is rating. Circuit breaker are made to ensure there is not electricity over flow, where may cause by short circuit or overload. The location of circuit breaker in every structure should be known to the people who reside in it.

MCB (Miniature Circuit Breaker)
MCB current limit rated under 100A with an interrupting rating of under 18kA (18,000A). Their trip characteristic may not be adjusted since they basically cater to low power circuit. They will found in commercial (house main switch) use.

MCCB (Molded Case Circuit Breaker)
MCCB current limit rated as high as 2500A or as low as 10 with an interrupting rating can be around 10kA to 20kA. Their come with an adjustable trip characteristic. It will use for high power equipment/circuit.
There have some MCCB for electrical motor load limit where they can be tripped using only a remote control. They will found in industrial use or heavier power requirements.

The MCB and MCCB are classified under low voltage circuit breaker, therefore, their standards set by the IEC 947.

Main parameter for circuit breaker
Current rating and Interrupting rating are main parameter for circuit breaker.
Current rating is limit where circuit breaker will open circuit when the short-circuit current is exceeded.
Interrupting rating is limit where circuit breaker able to withstand the destructive energy of short-circuit currents. If the short-circuit current exceeded the interrupting rating, the circuit breaker may have explosion, rupture could result, or permanence damage. The easy explanation is maximum short-circuit current rating.
[P.S.] Interrupting rating is not equal to Interrupting capacity.

Example choosing circuit breaker for load:- 
If you have load (motor or contactor), you have to know the load start-up peak current.
You circuit breaker current rating must equal or higher than start-up current, because the inductance load will have spike current (high current) at initial.
The short-circuit current calculation study is need to choose right interrupt rating or try to using higher interrupt rating circuit breaker.

Sunday, March 10, 2013

Free-wheeling diode


Figure 1

Refer figure 1, the D1 have a lot of name for it. It called flyback diode, snubber diode, free-wheeling diode, suppressor diode, or catch diode. It have a lot of name, but its purpose only one, use to de-charge the solenoid (L1) energy.

Refer figure 2, looking at the inductor equation, V = L di/dt. At initial (2a), the current start flow into inductor, the inductor will generate the voltage (EMF / electromotive force) to block current flow. When current is constant / continuous (DC), the voltage across the inductor is 0V (short circuit). When circuit open instantly (2b), will cause the current flow across inductor change instantly. The energized inductor will generate voltage (back EMF) same as source direction. The inductance, current change and time will determine voltage that generated by the energized inductor. This spike voltage can up to few hundred volt. 


Figure 2

Faraday's Law of induction, any change in the magnetic environment of a coil of wire will cause a voltage (EMF) to be induced in the coil. When current start flow across solenoid, the solenoid generate the magnetic field and EMF at the same time. Until the current flow across solenoid is constant, the EMF disappear (0V), but magnetic field still exist. When the inductor disconnect from current source, the solenoid magnetic field have decay (change), the back EMF is generate at this time.

Back to figure 1, if without the free-wheeling diode, when the Q1 turn off. The solenoid L1 may generate few hundred volt and top up with supply voltage (12V). This voltage will exceed the Q1 collector breakdown voltage, and Q1 will damage.


When free-wheeling diode connect to circuit, the back EMF will reduce, due to the continued circulation of current in the inductor and diode.

Choosing the Free-wheeling diode

The smallest spike voltage to transistor Q1 is the best, but what diode parameter can help to reduce spike voltage?
1. Diode turn on voltage (diode forward voltage)
    => diode easy to turn on will have lower spike voltage.
2. Diode turn on speed (diode turn on speed)
    => spike voltage is voltage change in short period. dV/dt
         faster diode turn on, the lower spike amplitude.
         the diode a will conduct at low voltage, but diode b will conduct at high voltage. that mean, it need higher peak forward current.
3. Peak forward current
    => The larger EMF generated, the larger current flow across the diode.
         Just a concept, if diode in turn condition is equal to 100 ohm resistor, the spike voltage is around 100V.
         I forward (pk) | min = (100/100) A = 1A

4. Reverse voltage
    => the reverse voltage must higher than supply voltage (e.g. 12V in figure 1).



Low-cost applications unconcerned with efficiency often use 1N4007 series power diodes as free-wheeling diodes.






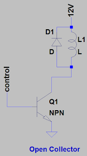
Open Collector and Open Drain Circuit



The Open Collector output is term for BJT transistor circuit. The Open Collector output is the unconnected Collector of an NPN transistor, make available to the external circuitry, which switches to ground when active. This type of output would no supply voltage to output device, unless pull-up resistor connected to the Collector

The Open Drain output is term for FET type transistor circuit. The Open Drain output is the unconnected drain of an N-type FET, make available to the external circuitry, which switches to ground when active. This type of output would no supply voltage to output device, unless pull-up resistor connected to the drain.

Example Open Collector / Open Drain Application
1. Normally, this circuit operate as switch and it can have difference voltage between control path and Load path. As connection show in figure at below, the control voltage can be 3.3V or 5V (lower voltage). It output pin (collector) is applied with 12V. The L1 is load. The Diode D1 is protection diode (see note).


2. Circuit shown in figure at below, this circuit is working but, you will seldom see it because this circuit always have power loss (power consume).When control off (Q1 turn off), the current flow to the load L1. When control on (Q1 turn on), the current flow to Q1. This circuit will always have current flow.
This consider as bad design, because it always consume power.
The circuit will invert the signal output from control signal.
The R1 act as current limiter in this circuit, but it also have other name call pull up resistor.



Advantage of Open Collector / Open Drain circuit
1. The control line and output (collector/drain) can use difference voltage level.
2. Increase the output pin power.

Example Open Collector IC
The ULN2003 is most common open collector IC. Its output allow sink high current and bias with high voltage (500mA and 50V) and its input is normal TTL signal. The typical ic output voltage is Vcc voltage, and source current is from 100mA ~ 150mA.

Key to Remember
1. The Open Collector / Open Drain circuit will not supply voltage/current. It only sink current.

Friday, February 1, 2013

System Clock, Machine cycle, Instruction cycle and T-state


System Clock, Machine cycle, Instruction cycle and T-state

The higher system clock, machine cycle and instruction cycle is used to measure the CPU/controller speed to execute/process the program (firmware). The higher clock speed will indicate more instructions processed per second. The Alternate measure of processing speed is the number of instructions a CPU can process per second (instruction per second or IPS). This unit is measure CPU/controller itself speed, is cannot indicate the whole system performance and speed, because the system performance/speed may affect by memory speed, bus speed, bus width (8 bits, 16bits, 32bits) and device that interface with CPU/controller.

System Clock

System clock is main reference clock for whole system. Normally, it is crystal clock at external. It measure in units Hertz(Hz)

T-state

T-state is sub step in machine cycle. It is one of the states in machine cycle. Normally, each state will using single system clock.

Machine Cycle

Machine cycle is defined as the time required completing the one operation. It includes of 3-6 T-state. Multiple sub process (T-state) combines and become single machine cycle. The other word, multiple system clock needed to execute single machine cycle. The sub process in machine cycle will have:-
Fetch = the program instruction is fetched to registry.
Decode = the instructions are decoded so that control unit, ALU and FPU can understand the,
Execute = the instructions are carried out
Store = the original data or the result from the ALU or FPU execution is stored either in the CPU registers or in memory, depending on the instruction.

Today technology, there have some CPU/controller using clock double up circuit to increase internal system clock. It will become the CPU/controller need lower frequency system clock but can execute higher speed.

Instruction cycle

Instruction cycle contain series of multiple machine cycle. Difference instruction may need difference machine cycle (it is depending on the CPU/controller architecture). The instruction design will affect the performance of CPU/controller. The 8085 instruction cycle consist of 1-6 machine cycle.